实时股票配资平台
股票有几倍杠杆 中广核新疆360MWh/1.44GWh独立储能EPC招标
发布日期:2025-09-15 22:34:47 点击次数:189

储能市场化创新应用论坛股票有几倍杠杆
工商储项目高级研修班
王老师18911725159
文丨中广核电子商务平台
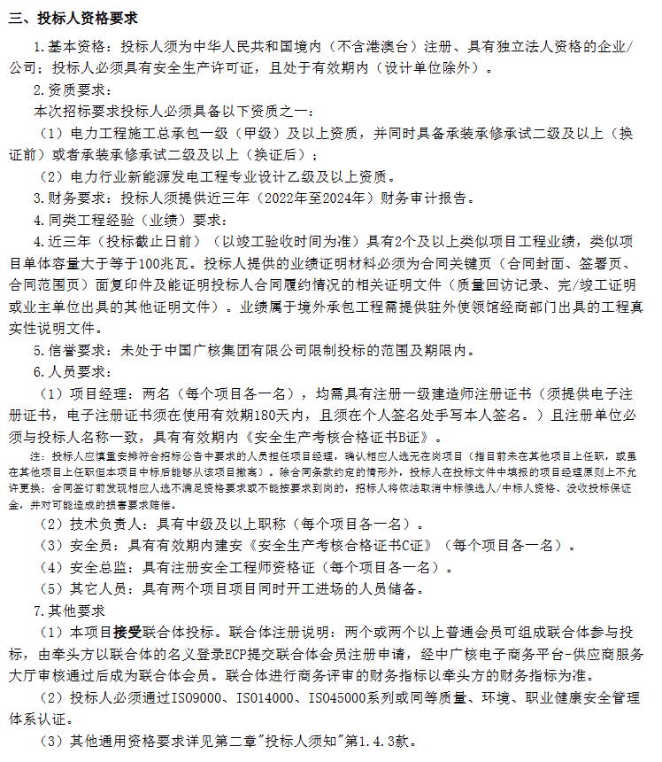
北极星储能网讯:8月25日,中广核发布新疆巴州若羌160MW/640MWh、和田洛浦200MW/800MWh独立储能项目EPC总承包工程采购。
中广核巴州若羌县160MW/640MWh新型储能项目位于若羌县东南约20km处,由中广核新能源若羌有限公司投资和开发建设,拟建设集中式电化学储能电站。计划2025年9月30日开工,2025年12月30日前升压站带电,2026年03月30日前完成全容量并网发电。
中广核和田洛浦200MW/800MWh独立新型储能项目位于新疆和田地区洛浦县境内,距洛浦县约20公里,拟建设集中式电化学储能电站。计划2025年9月30日开工,2025年12月30日前完成全部并网发电,总工期90日历日。投标人对2025年12月30日前完成项目全容量并网发电负责。
本项目接受联合体投标。
以下为招标原文:



特别声明:北极星转载其他网站内容,出于传递更多信息而非盈利之目的,同时并不代表赞成其观点或证实其描述,内容仅供参考。版权归原作者所有,若有侵权,请联系我们删除。
凡来源注明北极星*网的内容为北极星原创,转载需获授权。
往期回顾 ]article_adlist-->补贴接连出台!储能成为零碳园区的必答题与收益方程式!国网、南网专家以及中科院院士解读《中国新型储能发展报告(2025)》
电池二楼跌落!致特斯拉工厂失火停产
4h储能系统全面进入3毛时代!中车/比亚迪/电工时代预中标1.3GW/5.2GWh采购!
地方国企转型储能系统集成商,首次中标!
查看更多消息
]article_adlist-->END欢迎文末留言讨论




戳“阅读原文”一起来充电吧!
]article_adlist-->
海量资讯、精准解读,尽在新浪财经APP
